Logo : Somboon Advance Technology PLC.
SAT
14.80 THB
-0.10(-0.67%)
  • Careers
  • Contact Us
  • Home
  • About Us

    About Us

    /themes/default/assets/static/images/default/menu/about-us.jpg
    • Company Profile
    • Business Philosophy
    • Vision & Mission
    • Message of the Board of Directors
    • Nature of Business & Business Structure
    • Board of Director
    • Executive Team
    • Organization Structure
    • Subsidiaries Affiliates
    • Awards & Recognitions
  • Products
    • Product Showroom
    • Automotive Machinery
      • PICKUP AND TRUCK PARTS
      • PASSENGER CAR PARTS
    • Argricultural Machinery
      • TRACTOR PARTS
      • COMBINE HARVESTER PARTS
    • E-Mobility
      • CARGO
      • E-BATTERY
    Product Showroom

    Automotive Machinery

    PICKUP AND TRUCK PARTS PASSENGER CAR PARTS

    Argricultural Machinery

    TRACTOR PARTS COMBINE HARVESTER PARTS

    E-Mobility

    CARGO E-BATTERY
    • Automotive Machinery
    • Argricultural Machinery
    • E-Mobility
  • R&D and Testing Laboratory
  • Investor Relations

    Investor Relations

    /themes/default/assets/static/images/default/menu/investor-relations.jpg
    • IR Home
    • Fact Sheet
    • Financial Information
    • Stock Information
    • Shareholder Information
    • Publications
    • Newsroom
    • IR Calendar
    • Events & Presentations
    • Analyst Coverage
    • Information Request
    • Whistleblowing Notice Policy
  • Corporate Governance

    Corporate Governance

    /themes/default/assets/static/images/default/menu/corporate-governance.jpg
    • CG Policy
    • Corporate Documents
    • Corporate Governance Awards
    • Whistleblowing Notice Policy
  • Sustainability

    Sustainability

    /themes/default/assets/static/images/default/menu/sustainability.jpg
    • Sustainability
    • Stake Holders Engagement
    • Message from the Board of Directors
    • Awards and appreciations
    • Sustainability Performance
    • Sustainability Report
    • Disclosure Documents
    • News & Activities
  • Careers

    Careers

    https://www.satpcl.co.th/themes/default/assets/static/images/default/menu/default.jpg
    • Available Positions
    • Online Application Form
    • Our Culture
  • Contact Us

    Contact Us

    https://www.satpcl.co.th/themes/default/assets/static/images/default/menu/default.jpg
    • Company Address
    • Contact Form
TH

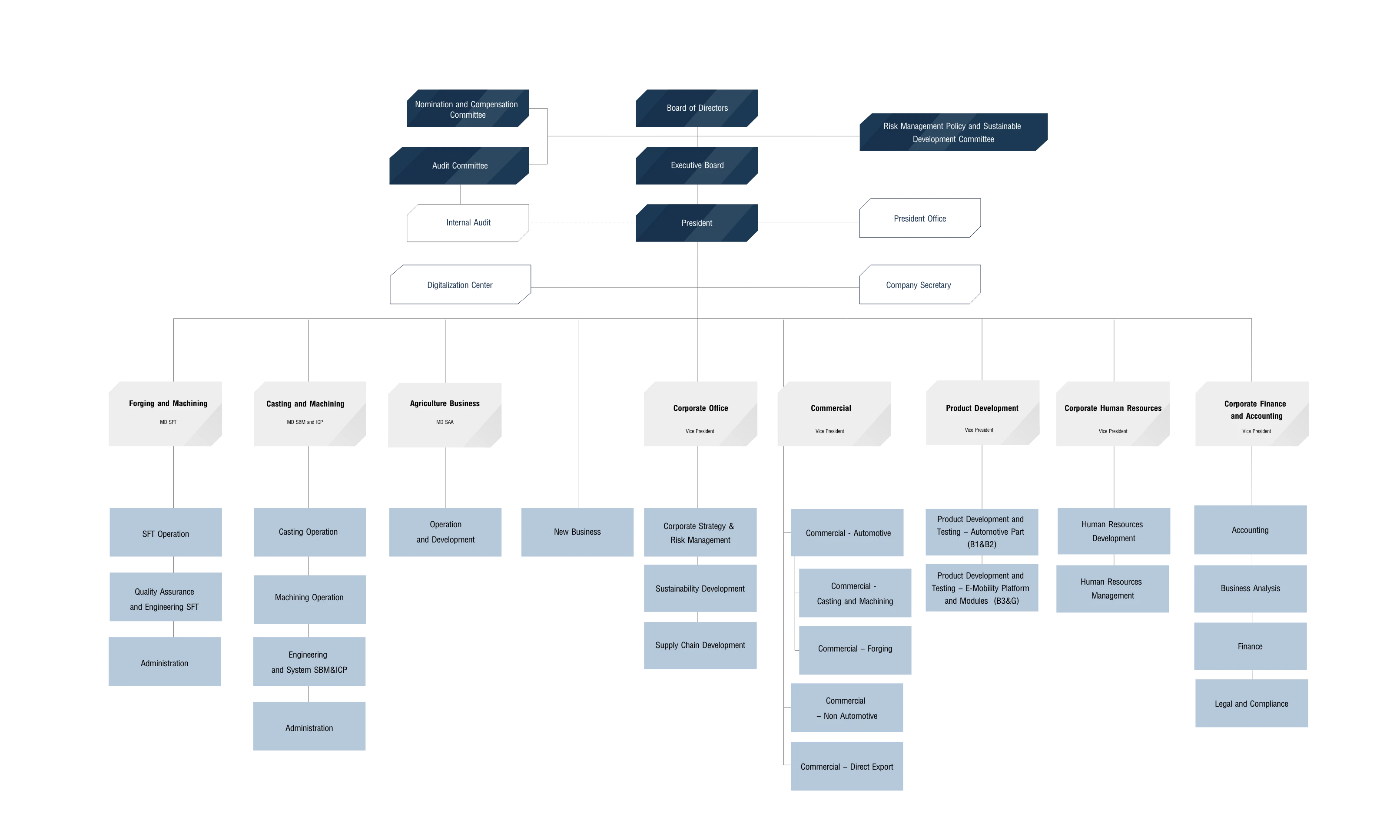
Organization Structure

  1. About Us
  2. Organization Structure
Enlarge picture

Copyright © 2019, Somboon Advance Technology PCL. All Right Reserved

Privacy Notice Terms & Conditions Sitemap