ธุรกิจของบริษัทและโครงสร้างธุรกิจ
บริษัท และบริษัทย่อย ประกอบธุรกิจผลิตชิ้นส่วนยานยนต์สำหรับ อุตสาหกรรมยานยนต์ เช่น รถยนต์นั่ง รถกระบะ รถบรรทุก และอุตสาหกรรมเครื่องจักรกลเพื่อการเกษตร
ธุรกิจของบริษัท
บริษัท สมบูรณ์ แอ๊ดวานซ์ เทคโนโลยี จำกัด (มหาชน) มีลักษณะการประกอบธุรกิจเป็นบริษัทโฮลดิ้ง (Holding Company) โดยมีรายได้จากการถือหุ้นในบริษัทอื่นเป็นหลัก บริษัทได้ถือหุ้นในบริษัทย่อยซึ่งประกอบด้วยธุรกิจผลิตชิ้นส่วนยานยนต์สำหรับอุตสาหกรรมยานยนต์ และเครื่องจักรกลการเกษตร บริษัทมีนโยบายมุ่งเน้นการกระจายการลงทุนและหาโอกาสในการดำเนินธุรกิจใหม่ เพิ่มเติมจากธุรกิจผลิตชิ้นส่วนยานยนต์ เพื่อการเติบโตที่ยั่งยืน
บริษัทย่อย ประกอบธุรกิจผลิตชิ้นส่วนยานยนต์สำหรับอุตสาหกรรมยานยนต์ เช่น รถยนต์นั่ง รถกระบะ รถบรรทุก และอุตสาหกรรมเครื่องจักรกลการเกษตร โดยกลุ่มลูกค้าหลัก ได้แก่ ผู้ประกอบยานยนต์ (Original Equipment Manufacturer “OEM”) ทั้งในประเทศ และต่างประเทศ ซึ่งมีการทำสัญญาซื้อขายระยะยาว และผู้ค้าชิ้นส่วนอะไหล่ (Replacement Equipment Manufacturer “REM”)
การดำเนินงานของบริษัทในกลุ่มสมบูรณ์ มีนโยบายเติบโตไปกับลูกค้า โดยมุ่งเน้นการสร้างมูลค่าเพิ่มให้แก่องค์กรและผู้มีส่วนได้เสีย โดยมีผลิตภัณฑ์ที่แตกต่างกัน การดำเนินงานในแต่ละบริษัท จะดำเนินงานเสมือนเป็นหน่วยธุรกิจ (Business Unit “BU”) โดยคณะกรรมการบริษัท มีหน้าที่กำหนดนโยบาย เพื่อให้บริษัทในกลุ่มสมบูรณ์ นำไปปฏิบัติ โดยผู้บริหารในแต่ละสายงาน จะต้องรายงานการปฏิบัติงานต่อกรรมการผู้อำนวยการ ทั้งนี้ ในแต่ละบริษัทจะกำหนดเป้าหมาย กลยุทธ์การดำเนินธุรกิจ และมีการติดตามผลร่วมกันผ่านการจัดประชุมผู้บริหาร (Executive Committee)

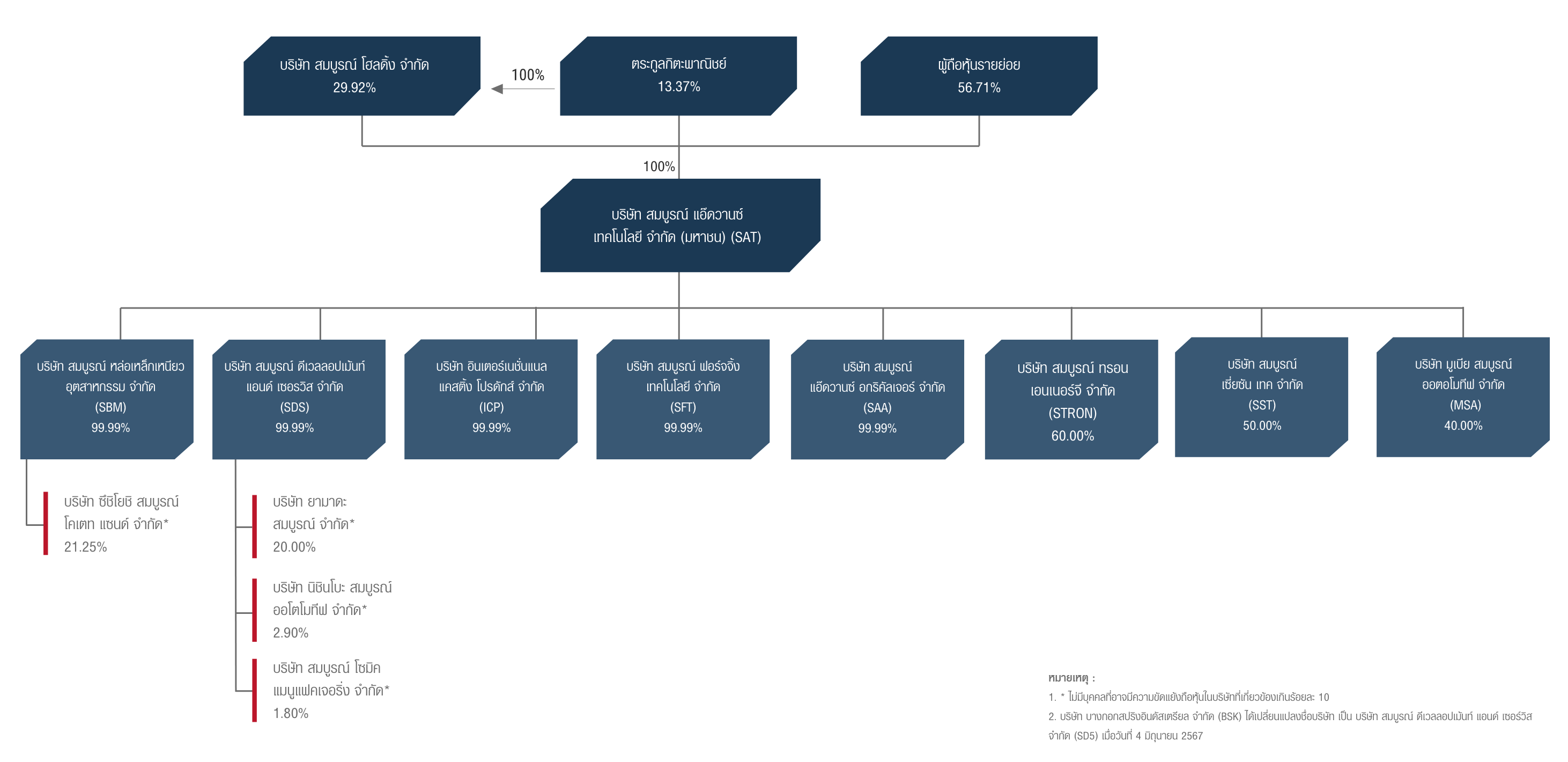
โครงสร้างธุรกิจ
โครงสร้างการถือหุ้นของบริษัทสมบูรณ์ แอ๊ดวานซ์ เทคโนโลยี จำกัด (มหาชน)
ณ วันที่ 6 มีนาคม 2569